Run your research project like a pro
Welcome to the Research Project Navigator. This comprehensive resource, developed for UCT’s researchers, provides essential tools, templates and best practices to help you effectively manage your research project. Whether you are an experienced investigator or new to research, you can use the navigator to easily plan, execute and wrap up your project.
The research project lifecycle
A typical research project starts with an idea that becomes a proposal and, if successful, leads to an award of funds to conduct the project. The project is then executed and goes through various milestones before closing out.
Pre-award stages
Post-award stages
UCT's funder-specific guides assist you through all stages of the research project lifecycle in compliance with key funder requirements and UCT processes.
National Research Foundation (NRF)
South African Medical Research Council (SAMRC)
Wellcome
Donations and Donors
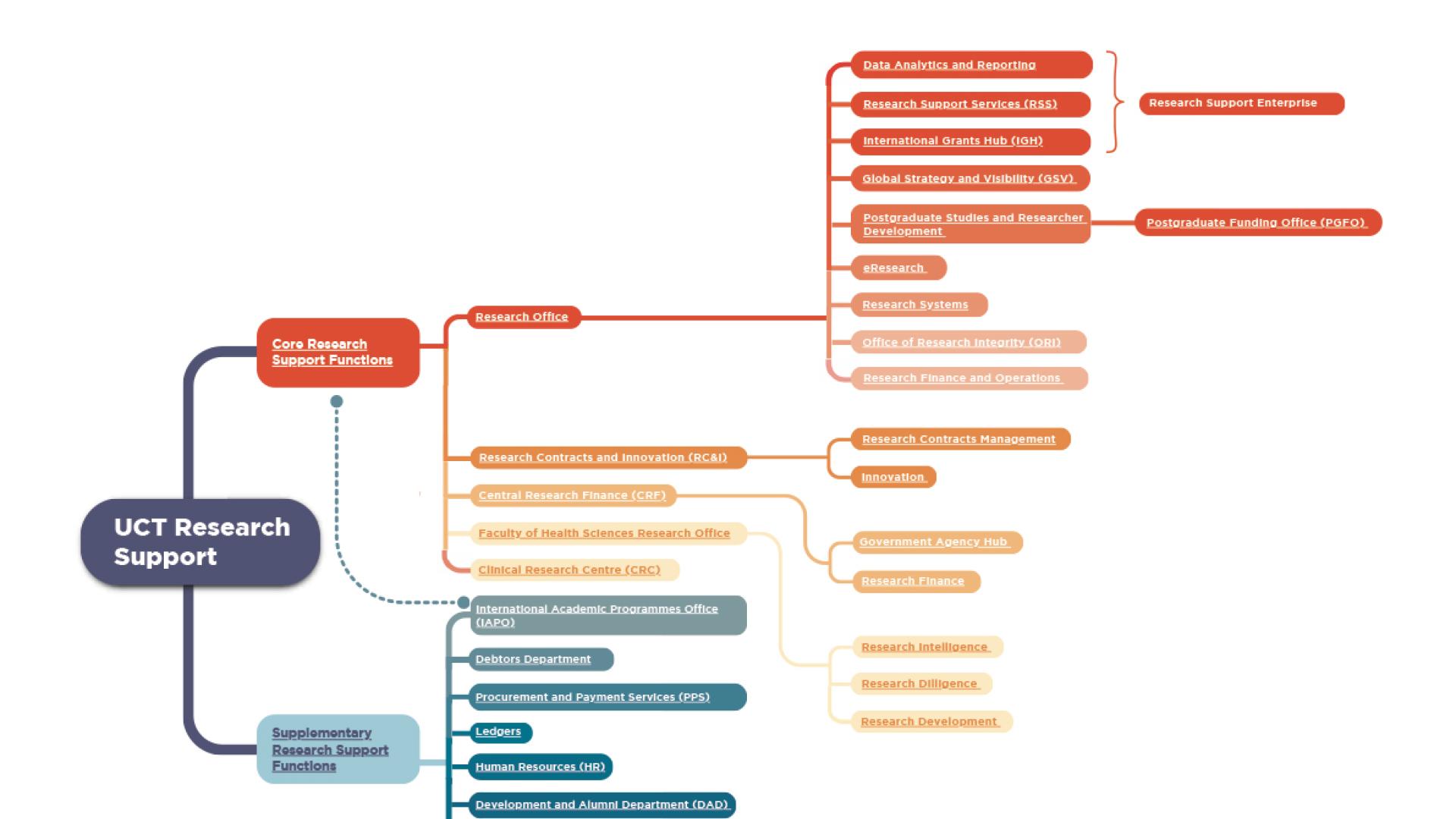
Research support at UCT
UCTs billion-rand research operation is managed by the university’s Office of the Deputy Vice-Chancellor (DVC) for Research and Internationalisation, which comprises four departments:
- Research Office
- eResearch
- Research Contracts & Innovation (RC&I)
- International Academic Programmes Office (IAPO)
The Faculty of Health Sciences (FHS) operates a dedicated Faculty Research Office for health-related studies.
The departments have a specific research-focused mandate and are supported by a network of cross-cutting units within the university.